Образовательный сайт vpr-klass.com (впр-класс.ком) - готовые решения задач!
У нас вы найдете много учебных материалов: решебники, ГДЗ, тестовые задания, видео уроки, генераторы задач, решения упражнений гиа и егэ.
впр-класс.ком

Расскажи друзьям

Ищи САЙТ в Яндексе и Google по слову:
vpr-klass или впр-класс


Сохрани сайт в закладки - нажми Ctrl+D

26-08-2013, 14:09

Математика ЕГЭ 2014 - решение задачи B12


Версия для печати

Математика ЕГЭ 2014 - решение задачи B12
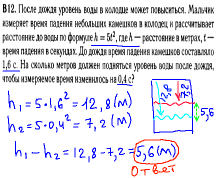
Здесь мы подставили в формулу высоты h=5t2 значение времени t1=1,6 секунды и t2=0,4 секунд. Нашли уровни воды h1=5*1,62=12,8 и h2=5*0,42=7,2,  а затем их разность h1-h2=12,8-7,2=5,6 (метров) - Ответ.




ПОХОЖИЕ УЧЕБНЫЕ МАТЕРИАЛЫ:

  • ГИА 2014 математика - задание №9
  • ЕГЭ по математике 2014 - задание в12
  • ЕГЭ по математике 2014 - задание в11
  • Подготовка к ЕГЭ по математике 2014 - Решение задачи b4
  • Математика 9 класс гиа 2014 - задание номер 7
  • Математика гиа 2014 - задание 8, решение неравенств
  • ЕГЭ 2014 по математике - Значение производной функции
  • ЕГЭ 2014 математика - задача на среднюю скорость
  • Арифметическая и геометрическая прогрессии, задачи
  • Математика ЕГЭ 2014 - решение задач В1, проценты
  • Категория: Учебные материалы, ЕГЭ по математике 2017 - решение заданий, подготов | Просмотров: 4802 | Добавил: dimention | Теги:

    

    Оставь свой комментарий!
    
    Учебники смотреть онлайн

    Математика
    Информатика
    Химия
    Copyright © 2017 vpr-klass.com | Если какой-либо из материалов нарушает ваши авторские права, просим немедленно связаться с Администрацией!!! Наш e-mail: admin@vpr-klass.com | Правообладателям | sitemap.xml