Образовательный сайт vpr-klass.com (впр-класс.ком) - готовые решения задач!
У нас вы найдете много учебных материалов: решебники, ГДЗ, тестовые задания, видео уроки, генераторы задач, решения упражнений гиа и егэ.
впр-класс.ком

Расскажи друзьям

Ищи САЙТ в Яндексе и Google по слову:
vpr-klass или впр-класс


Сохрани сайт в закладки - нажми Ctrl+D

11-10-2013, 18:52

Арифметическая и геометрическая прогрессии, задачи


Версия для печати

ГИА по математике 2014, модуль Алгебра - решение заданий под номером №6 - Арифметическая прогрессия.

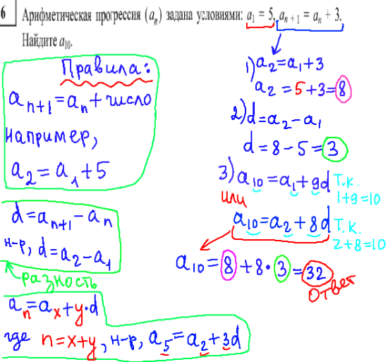
В данной задаче на арифметическую прогрессию, мы вначале находим разность d, где из последующего члена отнимаем предыдущий, получим 4. Далее найдем a11 по любой из 3 формул, ответом будет 46.
ГИА по математике 2014 - решение задачи, арифметическая прогрессия
Следующая задача ГИА по математике 2014 похожа на предыдущую, но здесь вначале надо найти 2-ой член арифметической прогрессии по формуле. Затем находим разность d и 10-ый член прогрессии.
ГИА по математике 2014 - решение задачи, арифметическая прогрессия
Данная задача гиа по математике на арифметическую прогрессию требует найти сумму первых пятидесяти членов арифметической прогрессии. Для этого как обычно находим разность d, затем 50-ый член прогрессии. В конце решения подставляем готовые числа в формулу суммы и находим ответ 2100.
ГИА по математике 2014 - решение задачи, арифметическая прогрессия
Простое задание на арифметическую прогрессию, находим разность, а затем нужный член.
ГИА по математике 2014 - решение задачи, арифметическая прогрессия
В этом задании ГИА по математике мы поочередно подставляем натуральные числа: 1,2,3 и т.д. в формулу вместо буквы n. Считаем результаты и находим, что число 7/2 является членом последовательности.
ГИА по математике 2014 - решение задачи, арифметическая прогрессия
В начале решения задачи на арифметическую прогрессию, выражение с формулой преобразуем в неравенство большое единицы. Решая неравенство, находим, что n<5,5 и значит n=5, поскольку в условии n - это натуральные числа.
ГИА по математике 2014 - решение задачи, арифметическая прогрессия
Еще одна интересная задачка на арифметическую прогрессию, когда известны 2 члена, причем не порядковых. В начале мы, как всегда, находим разность d, выражая больший член через меньший, решаем уравнение и получаем d=5. Затем, используя формулу суммы членов арифметической прогрессии, находим S4, предварительно найдя a4 равное 23. Подставим числа в формулу, получим в ответе 62.
ГИА по математике 2014 - решение задания, арифметическая прогрессия
Простое задание, здесь нужно знать, что арифметическая прогрессия - это последовательность чисел, изменяющихся на одно и тоже число (т.е. одинаковое число прибавляется, либо отнимается). Таким образом, верный вариант ответа - 1), т.к. там всё время отнимается число 3.
ГИА по математике 2014 - решение задания, арифметическая прогрессия
В этом задании гиа 2014, мы подставляем вместо буквы n число 11, проверкой убеждаемся, что 4)-ый вариант ответа нам подходит, т.к. -14 меньше -11.
ГИА по математике 2014 - решение задания, арифметическая прогрессия
Рассмотрим задание ГИА по математике 2014 на геометрическую прогрессию. В задаче нужно найти сумму первых пяти членов геометрической прогрессии. Для этого вначале мы находим знаменатель q=b2/b1 или b3/b2, получим число 3. Затем вспоминаем формулу суммы членов геометрической прогрессии Sn=b1*(qn-1)/(q-1), подставим туда значения первого члена и знаменателя, получим в ответе 242.
ГИА по математике 2014 - решение задачи, геометрическая прогрессия
В данной задаче по алгебре на геометрическую прогрессию самым главным является нахождение знаменателя q, равный отношению последующего члена на предыдущий. Знаменатель равен 2, на который умножаем каждый член геометрической прогрессии, получим 2/9, 2/3, 2, 6, 18, 54. Сумма со второго по шестой член равна 2+6+18+54=80.
ГИА по математике 2014 - решение задачи, геометрическая прогрессия
В этой задаче ГИА по математике мы вначале находим знаменатель геометрической прогрессии q, где последующий член делим на предыдущий, получим q=-3. Затем по любой из 3-х формул находим седьмой член геометрической прогрессии b7, в ответе получим -243.
ГИА по математике 2014 - решение задачи, геометрическая прогрессия
В этом задании ГИА 2014 вспоминаем понятие геометрической прогрессии - это последовательность чисел, где каждое последующее число увеличивается или уменьшается во сколько-то раз (т.е. умножаем или делим на одно и тоже число). Значит ответом будет вариант 3), т.к. там все время умножаем на (-3).
ГИА по математике 2014 - решение задания, геометрическая прогрессия
Вспоминаем, что убывающая геометрическая прогрессия - это последовательность чисел, которые постоянно уменьшаются во сколько-то раз. Значит ответом будет вариант 3) 16, 8, 4.
ГИА по математике 2014 - решение задания, геометрическая прогрессия




ПОХОЖИЕ УЧЕБНЫЕ МАТЕРИАЛЫ:

  • Арифметическая прогрессия, сумма первых членов - калькулятор по математике
  • Презентация по алгебре: Арифметическая и геометрическая прогрессии
  • Пробный вариант ГИА от ФИПИ, модуль Алгебра.
  • Решение заданий за 9 класс из варианта ГИА.
  • Решение реального варианта гиа 2012 года.
  • Модуль Алгебра - Геометрическая прогрессия.
  • Арифметическая прогрессия, сумма первых членов.
  • Задачи по математике(алгебре), 9 класс: Арифметическая прогрессия.
  • Задачи по математике, 9 класс: Геометрическая прогрессия
  • Задачи по математике, 9 класс: Арифметическая прогрессия
  • Категория: Учебные материалы, Задания ГИА ОГЭ по математике 2017 - решение, подг | Просмотров: 77763 | Добавил: dimention | Теги:

    

    Оставь свой комментарий!
    
    Учебники смотреть онлайн

    Математика
    Информатика
    Химия
    Copyright © 2017 vpr-klass.com | Если какой-либо из материалов нарушает ваши авторские права, просим немедленно связаться с Администрацией!!! Наш e-mail: admin@vpr-klass.com | Правообладателям | sitemap.xml