Образовательный сайт vpr-klass.com (впр-класс.ком) - готовые решения задач!
У нас вы найдете много учебных материалов: решебники, ГДЗ, тестовые задания, видео уроки, генераторы задач, решения упражнений гиа и егэ.
впр-класс.ком

Расскажи друзьям

Ищи САЙТ в Яндексе и Google по слову:
vpr-klass или впр-класс


Сохрани сайт в закладки - нажми Ctrl+D

5-10-2013, 10:53

Математика ГИА 2014 - Модуль Алгебра: задание №3 - Сравнение чисел


Версия для печати

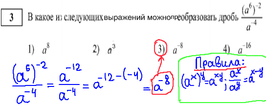
Решение задания №3 из ГИА по математике 2014 года - Модуль Алгебра.

ГИА по математике 2014 - решение задания №3
ГИА по математике 2014 - решение задания №3
ГИА по математике 2014 - решение задания №3
ГИА по математике 2014 - решение задания №3
ГИА по математике 2014 - решение задания №3
ГИА по математике 2014 - решение задания №3
ГИА по математике 2014 - решение задачи №3
ГИА по математике 2014 - решение задачи №3
ГИА по математике 2014 - решение задачи №3
ГИА по математике 2014 - решение задачи №3
Скачать задачи ГИА




ПОХОЖИЕ УЧЕБНЫЕ МАТЕРИАЛЫ:

  • КИМы по математике 2014 - решение задач модуль Геометрия
  • КИМы ГИА по математике 2014 - решение варианта №101
  • Подготовка к гиа по математике 2014
  • Математика 9 класс гиа 2014 - задание номер 7
  • Математика гиа 2014 - задание 8, решение неравенств
  • Математика ГИА 2014 - Модуль Алгебра: задание №5 - графики функций
  • Математика ГИА 2014 - Модуль Алгебра: задание №4 - уравнения
  • Математика ГИА 2014 - Модуль Алгебра: задание №2 - Числа и прямая
  • Математика ГИА 2014 - Модуль Алгебра: задание №1 - Вычислить выражение
  • Вычислить числовое выражение - Модуль Алгебра.
  • Категория: Учебные материалы, Задания ГИА ОГЭ по математике 2017 - решение, подг | Просмотров: 50283 | Добавил: dimention | Теги:

    

    Оставь свой комментарий!
    
    Учебники смотреть онлайн

    Математика
    Информатика
    Химия
    Copyright © 2017 vpr-klass.com | Если какой-либо из материалов нарушает ваши авторские права, просим немедленно связаться с Администрацией!!! Наш e-mail: admin@vpr-klass.com | Правообладателям | sitemap.xml