Образовательный сайт vpr-klass.com (впр-класс.ком) - готовые решения задач!
У нас вы найдете много учебных материалов: решебники, ГДЗ, тестовые задания, видео уроки, генераторы задач, решения упражнений гиа и егэ.
впр-класс.ком

Расскажи друзьям

Ищи САЙТ в Яндексе и Google по слову:
vpr-klass или впр-класс


Сохрани сайт в закладки - нажми Ctrl+D

23-08-2013, 14:18

Решение демонстрационного варианта ЕГЭ по математике 2014


Версия для печати

Решение заданий из демонстрационного варианта ЕГЭ по математике 2014 года.

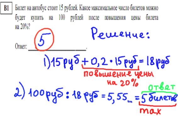
В 1-ом задании B1 нужно найти максимальное количество билетов, которые можно купить. Здесь все легко, сперва находим стоимость билета, цена цена которого повысилась на 20% - он станет стоить 18 рублей. Затем всю сумму 100 рублей делим на 18 - получим 5,55. Таким образом, макимально можно купить всего 5 билетов.
решение задания B1 - демонстрационный вариант егэ по математике 2014
Следующая задача ЕГЭ под номером B2 ну очень лёгкая - здесь мы смотрим на столбчатую диаграмму и считаем количество месяцев, в которых температура была отрицательной - это январь, февраль, март, ноябрь, декабрь, т.е. всего 5 месяцев. 
решение задания B2 - демонстрационный вариант егэ по математике 2014
Третья задача ЕГЭ B3 - геометрическая, в ней диагональ АС=10 и делится пополам по 5 см (по условию). Затем мы проводим отрезок ОН, который параллелен GC, также замечаем что OC||GH, т.е. четырёхугольник HGFE-параллелограмм, значит HG=OC=5. Далее, т.к. GE перпендикулярен HF, то у  HGFE все стороны будут равны - вообщем он ромб. Его периметр равен 5+5+5+5 или 5*4=20. 
решение задания B3 - демонстрационный вариант егэ по математике 2014
Решение следующего задания ЕГЭ по математике из демо варианта 2014 года тоже простое, смотрим на таблицу и считаем по строкам. Где столбец со стоимостью пеноблоков умножаем на 70 кубометров (по условию), затем считаем и сравниваем с дополнительными условиями доставки. В зависимости от этого нужно прибавлять или не прибавлять стоимость доставки. Самая дешевая покупка будет 192000 рублей.
решение задания B4 - демонстрационный вариант егэ по математике 2014
Посмотрим решение задания егэ под номером B5 - простое логарифмическое уравнение. Здесь главную часть x-3 не трогаем, а основание 3 возводим в степень 2 (по свойствам логарифмов). Получим уравнение x-3=32, где x=9+3=12.
решение задания B5 - демонстрационный вариант егэ по математике 2014
В 6-ой задаче демо варианта ЕГЭ 2014 - опять геометрическая задача. Здесь мы должны знать, что центральный угол всегда в 2 раза больше вписанного, значит угол BOC=32*2=64 градуса (?BOC-центральный, ?BAC-вписанный).
решение задания B6 - демонстрационный вариант егэ по математике 2014
В задании егэ по математике под номером B7 мы находим sin по известному значению cos=0,6. Подставим косинус в формулу, получим синус равен ±0,8. По условию П<угол<2П - т.е. угол находится в 3 и 4 четверти между 180° и 360°, а. т.к. синус отрицателен в 3 и 4 четвертях, то ответом будет -0,8.
решение задания B7 - демонстрационный вариант егэ по математике 2014
В следующей задаче егэ по математике из демонстрационного варианта 2014 года - B8 нужно найти количество точек, в которых производная функции отрицательна. т.е. там график убывает. Смотрим на график, и считаем зеленые точки, всего 3 точки (точки перегиба никогда не считаем).
решение задания B8 - демонстрационный вариант егэ по математике 2014
Задание егэ B9 - это скорее больше геометрическая задача, чем принадлежащая к стереометрии, т.к. здесь мы находим площадь треугольника по формуле - половина произведения основания на высоту h. Высоту h можно найти по теореме Пифагора или по египетскому треугольнику, стороны которого всегда равны 3,4,5. Тогда S=(1/2)*6*4=12.
решение задания B9 - демонстрационный вариант егэ по математике 2014
Рассмотрим решение следующей задачи егэ по математике 2014 под номером B10 - задача на теорию вероятности. Решается очень просто - здесь мы делим билеты с вопросами не о грибах на общее количество билетов, т.е. 23/25=0,92.
решение задания B10 - демонстрационный вариант егэ по математике 2014
В 11-ой задаче егэ по математике нужно вспомнить формулу объема цилиндра, равная V=Пr?h. По условию задачи известно, что V1= Пr?h=12, также известно что  V2=П(r/2)?3h=3/4*Пr?h. Подставим в V2 вместо  Пr?h число 12, получим (3/4)*12=9 - это и есть ответ.
В  решении задания егэ B12 из демо варианта 2014 года, мы просто подставляем в формулу числа из задачи, а затем решаем уравнение. В конце поделим обе части уравнения на 749 (сократим), в результате получим f=751.
решение задания B12 - демонстрационный вариант егэ по математике 2014
В следующей - текстовой задаче ЕГЭ под номером B13 вспоминаем формулу времени t=S/V. Принимаем за скорость катера букву y, а за течение букву x. Скорость течения летом будет x-1, т.к. медленнее. Составляем 2 системы уравнений для весны и для лета - против течения и по течению. Решаем по отдельности и получаем в конце 2 уравнения y=-4x и 5x+y=5. Подставим 1-ое во 2-ое, - получим 5x+(-4x)=5, x=5 - Ответ.
решение задания B13 - демонстрационный вариант егэ по математике 2014
В решении последнего задания егэ по математике из 1-ой части демо варианта 2014 мы находим наименьшее значение функции с помощью производной. Вначале находим производную функции, затем приравниваем ее к нулю и получаем x=0, которое входит в наш отрезок [-1;1]. Т.е. все 3 числа: -1,0,1 будем подставлять в нашу функцию и смотреть наименьшее значение. В итоге найдем, что -1 будет наименьшим числом. 







ПОХОЖИЕ УЧЕБНЫЕ МАТЕРИАЛЫ:

  • ЕГЭ по математике 2014 - задание в1
  • ЕГЭ 2014 по математике - Найти экстремум функции
  • Задачи ЕГЭ В10 - теория вероятности - решения заданий
  • Арифметическая и геометрическая прогрессии, задачи
  • Решение реального варианта 2013 года №1302
  • Решения редких заданий ГИА за 9 класс.
  • Решение заданий за 9 класс из варианта ГИА.
  • Решение реального варианта гиа 2012 года.
  • Решение реального варианта ГИА 2013 - номер № 1317.
  • Решение демонстрационного варианта ЕГЭ 2013 по математике.
  • Категория: Учебные материалы, ЕГЭ по математике 2017 - решение заданий, подготов | Просмотров: 63258 | Добавил: dimention | Теги:

    

    Оставь свой комментарий!
    
    Учебники смотреть онлайн

    Математика
    Информатика
    Химия
    Copyright © 2017 vpr-klass.com | Если какой-либо из материалов нарушает ваши авторские права, просим немедленно связаться с Администрацией!!! Наш e-mail: admin@vpr-klass.com | Правообладателям | sitemap.xml