Образовательный сайт vpr-klass.com (впр-класс.ком) - готовые решения задач!
У нас вы найдете много учебных материалов: решебники, ГДЗ, тестовые задания, видео уроки, генераторы задач, решения упражнений гиа и егэ.
впр-класс.ком

Расскажи друзьям

Ищи САЙТ в Яндексе и Google по слову:
vpr-klass или впр-класс


Сохрани сайт в закладки - нажми Ctrl+D

11-10-2013, 18:22

Задачи ЕГЭ В10 - теория вероятности - решения заданий


Версия для печати

Разбор заданий ЕГЭ по математике за 2014 год - номер В10, теория вероятности.

Данная задача егэ на вероятность редко встречается, но все же - лучше разберем решение. Здесь я написал 2 способа решения. В первом способе, мы отмечаем на координатном луче 3 промежутка, и отмечаем каждый промежуток как отдельное событие - A,B или C. Из рисунка видно, что x>1 когда 1<x<2 и x>2, т.е.  x>1= 1<x<2 + x>2, или A=B+C. Подставляя числа из условия задачи, решим уравнение и найдем ответ 0,09.

Решение задания ЕГЭ по математике В10, теория вероятности

Следующая задача В10 более стандартна, она взята из реального варианта 2013 года. Здесь мы пользуемся формулой вероятности события, где количество определенных случаев делим на общее число случаев.
Решение задания ЕГЭ по математике В10, теория вероятности

Еще одна задача по теории вероятности, в начале решения которой мы находим число неисправных светильников, затем количество исправных. В конце используем формулу вероятности и получаем ответ 0,994.
Решение задания ЕГЭ по математике В10, теория вероятности

Стандартная задача ЕГЭ на вероятность, чаще всего встречается. Здесь мы находим число билетов без конуса 25-3=22 и делим их на общее количество билетов: 22/25=0,88.
Решение задания ЕГЭ по математике В10, теория вероятности
Решение задания ЕГЭ по математике В10, теория вероятности
Решение задания ЕГЭ по математике В10, теория вероятности

Интересная задача по теории вероятности на игральные кости. Т.к. каждая игральная кость содержит 6 разных очков (6 сторон или граней): 1,2,3,4,5,6, а всего у нас две кости, то получается что всего 6*6=36 возможных случаев с очками. Посчитаем количество случаев, когда сумма очков у двух костей равна 8: 2 и 6; 3 и 5; 4 и 4; 5 и 3; 6 и 2 -> т.е. 5 раз может выпасть 8 очков. Таким образом, по формуле вероятность равна 5/36=0,14.
ЕГЭ по математике 2014, решение задания В10, теория вероятности

В следующем задании ЕГЭ по математике В10 дана монета, и нужно найти вероятность выпадения одно орла при подбрасывании монеты 2 раза. Посчитаем всего возможных случаев: Орел Орел, Орел Решка, Решка Орел, Решка Решка -> т.е. всего 4 случая, в 2-ух из которых орел встречается по 1 разу. Используя формулу вероятности, получим 2/4=0,5.
ЕГЭ по математике 2014, решение задания В10, теория вероятности
Решим следующее задание ЕГЭ по математике 2014 года. Всего 16 карточек (групп), где 4 карточки со 2 группой. Значит вероятность вытянуть карточку со 2 группой равна 4/16=1/4=0,25.
ЕГЭ по математике 2014, решение задания В10, теория вероятности
В этой задаче ЕГЭ на теорию вероятности, мы из 10 чисел (от 0 до 9) считаем количество четных чисел: 0,2,4,6,8 - т.е. 5 четных чисел, которые делим на общее количество 5/10=0,5.
ЕГЭ по математике 2014, решение задания B10, теория вероятности
В этой задаче по теории вероятности, мы считаем всего количество чисел - их 10, а потом количество чисел, которые делятся на 3 (12,15,18) - их 3. Значит вероятность выбрать число, делящееся на 3 равна 3/10=0,3.
ЕГЭ по математике 2014, решение задания B10, теория вероятности
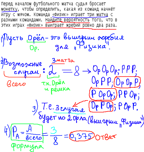
В этой задаче ЕГЭ по математике предположим, что для выигрыша жребия у команды "Физик" монета должна выпасть орлом. Тогда в 3 матчах будет 3 броска монеты, всего возможных случаев будет 23=8: Ор Ор Ор, Ор Ор Р, Р Ор Ор, Ор Р Ор, Р Р Р, Р Ор Р, Р Р Ор, Р Ор Ор, где в 3 случаях Орел будет встречаться 2 раза (т.е. команда "Физик" имеет 3 случая выигрыша жребия в 2-ух матчах). Найдем вероятность выигрыша жребия 3/8=0,375.
ЕГЭ по математике 2014, решение задания B10, теория вероятности
Решая задачу ЕГЭ по вероятности, видим, что при каждом броске кости у нас будет выпадать от 1 до 6 очков. Бросая кость 2 раза получим: 1 2 3 4 5 6 и 1 2 3 4 5 6, где сумму 5 дадут очки: 2+3, 3+2, 4+1, 1+4. Таким образом, получили 4 возможных случая.
ЕГЭ по математике 2014, решение задания B10, теория вероятности
В этой задаче ЕГЭ по математике за 2014 год мы считаем всего возможных случаев - их будет 4, где 1 раз встретится исход с 1-ым орлом и 2-ой решкой. Тогда ответ будет 1/4=0,25.
ЕГЭ по математике 2014, решение задания B10, теория вероятности
В данном задании ЕГЭ по математике 2014 можно не учитывать количество стран-групп, ведь от этого порядок Дании (Д), Швеции (Ш) и Норвегии (Н) относительно друг друга не изменится. Всего у нас получится 6 возможных случаев расположения стран: ДШН, НДШ, ШДН, ДНШ, ШНД, НШД, где 2 последних исхода удовлетворяют условию (Дания будет находиться после Норвегии и Швеции). Значит 2 делим на 6, получим 0,33.
ЕГЭ по математике 2014, решение задания B10, теория вероятности
Рассмотрим решение интересной задачи ЕГЭ по математике на вероятность. Пусть Андрей находится в 1-ой группе, в которую должны попасть еще 12 человек из оставшихся 25 человек. В этих 12 как раз может оказаться Сергей. Т.е. вероятность того, что Сергей окажется среди тех 12 людей (или что братья окажутся в одной группе) равна 12/25=0,48.
ЕГЭ по математике 2014, решение задания B10, теория вероятности
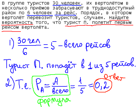
Легкая задача ЕГЭ по математике на вероятность. В ней мы находим общее количество рейсов, т.е. 30/6=5. Т.к. турист П. попадет в 1 из 5 рейсов, то вероятность будет 1/5=0,2.
ЕГЭ по математике 2014, решение задания B10, теория вероятности
В этом задании ЕГЭ по математике вероятность того, что часовая стрелка достигла 10, но не дошла до отметки 1 час равна отношению 3-х делений между 10 и 1 часом на общее количество делений, т.е. 3/12=0,25.
ЕГЭ по математике 2014, решение задания B10, теория вероятности
В этом задании ЕГЭ по математике под номером B10, мы найдем вероятность попадания Ани в 1-ую группу по формуле Р=A/всего, т.е. P=3/21. Значит вероятность попадания Нины в эту же самую группу будет 2/20. А т.к. всего 7 равноправных независимых групп, то общая вероятность попадания 2-х девочек в единую группу будет равна 7*(3/21)*(2/20)=0,1.
ЕГЭ по математике 2014, решение задания B10, теория вероятности
Еще одна задача по математике на вероятность с монетой. Вначале решения, мы находим общее количество случаев: 23=8. Затем считаем случаи, когда будет хотя бы 2 решки: ОРР, РОР, РРО, РРР - их 4. В конце по формуле находим вероятность выпадения двух решек: 4/8=0,5.
ЕГЭ по математике 2014, решение задания B10, теория вероятности
В данной задаче ЕГЭ по математике используется формула полной вероятности: P=A1*B1+A2*B2, где A и B - события. Здесь используется сложение, т.к. нам без разницы 1-ая фабрика или 2-ая, т.е. нас интересует событие состоящее в появлении хотя бы одного из них. Получим, что вероятность купить в магазине бракованное стекло равна P=45%*3%+55%*1%=0,45*0,03+0,55*0,01=0,019.
ЕГЭ по математике 2014, решение задания B10, теория вероятности
Данная задача ЕГЭ по математике B10 решается по формуле вероятности двух независимых одновременных событий P=A*B, где всегда события перемножаются. Т.е. P=0,52*0,3=0,156.
ЕГЭ по математике 2014, решение задания B10, теория вероятности
Данная задача ЕГЭ по математике решается по формуле вероятности двух несовместных событий, где события всегда складываются. Т.е. P=0,2+0,15=0,35.
ЕГЭ по математике 2014, решение задачи B10, теория вероятности
Данная задача по вероятности редко встречается, но все же рассмотрим ее решение. В начале мы находим вероятности противоположных событий, т.е. отнимаем из числа 1, получаем 1-0,3=0,7 - вероятность остатка кофе в 1-ом (событие A), 2-ом автоматах (событие В), 1-0,12=0,88 - вероятность наличия кофе в 1-ом или 2-ом автоматах (т.к. события пересекаются в кругах Эйлера, поэтому "или", т.е. P(A*B)) Кроме того, события A и B зависимы, т.к. 0,3*0,3?0,12. Используем круги Эйлера и формулу суммы совместных событий: P(A+B)=P(A)+P(B)-P(A*B), считаем: 0,7+0,7-0,88=0,52 - Ответ.
ЕГЭ по математике 2014, решение задачи B10, теория вероятности
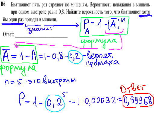
В этой задаче по теории вероятности выстрелы - это независимые события, поэтому вероятности будем умножать. Вероятность промаха равна 1-0,8=0,2, где 0,8 - это вероятность попадания в мишень. Если будет три попадания и 2 промаха, то получим 0,8*0,8*0,8*0,2*0,2?0,02
ЕГЭ по математике 2014, решение задачи B10, теория вероятности
Вот еще 13 решенных задач, в числе которых есть задачи по комбинаторике: решение задания ЕГЭ по математике - задачи по комбинаторике.
решение задания ЕГЭ по математике - задачи по комбинаторике.
решение задания ЕГЭ по математике - задачи по комбинаторике.
решение задания ЕГЭ по математике - задачи по комбинаторике.
решение задания ЕГЭ по математике - задачи по комбинаторике.
решение задания ЕГЭ по математике - задачи по комбинаторике.
решение задания ЕГЭ по математике - задачи по комбинаторике.
решение задания ЕГЭ по математике - задачи по комбинаторикеи.
решение задания ЕГЭ по математике - задачи по комбинаторике.
решение задания ЕГЭ по математике - задачи по комбинаторике.
решение задания ЕГЭ по математике - задачи по комбинаторике.
решение задания ЕГЭ по математике - задачи по комбинаторике.
решение задания ЕГЭ по математике - задачи по комбинаторике.




ПОХОЖИЕ УЧЕБНЫЕ МАТЕРИАЛЫ:

  • ЕГЭ по математике b10
  • Подготовка к ЕГЭ по математике 2014 - Решение задачи b6
  • Арифметическая и геометрическая прогрессии, задачи
  • Решение демонстрационного варианта ЕГЭ по математике 2014
  • ЕГЭ по математике 2014 - В6
  • Задача ЕГЭ B10: Теория вероятности.
  • Решение реального варианта гиа 2012 года.
  • Подготовка к ЕГЭ по математике 2013, решение задачи B10, теория вероятности.
  • Модуль Реальная математика - Теория вероятности.
  • Задача по теории вероятности.
  • Категория: Учебные материалы, ЕГЭ по математике 2017 - решение заданий, подготов | Просмотров: 141020 | Добавил: dimention | Теги:

    

    Оставь свой комментарий!
    
    Учебники смотреть онлайн

    Математика
    Информатика
    Химия
    Copyright © 2017 vpr-klass.com | Если какой-либо из материалов нарушает ваши авторские права, просим немедленно связаться с Администрацией!!! Наш e-mail: admin@vpr-klass.com | Правообладателям | sitemap.xml