Образовательный сайт vpr-klass.com (впр-класс.ком) - готовые решения задач!
У нас вы найдете много учебных материалов: решебники, ГДЗ, тестовые задания, видео уроки, генераторы задач, решения упражнений гиа и егэ.
впр-класс.ком

Расскажи друзьям

Ищи САЙТ в Яндексе и Google по слову:
vpr-klass или впр-класс


Сохрани сайт в закладки - нажми Ctrl+D

8-09-2013, 16:30

Математика ЕГЭ 2014 - решение заданий В8, производная


Версия для печати

Математика ЕГЭ 2014 - решение заданий B8, производная.
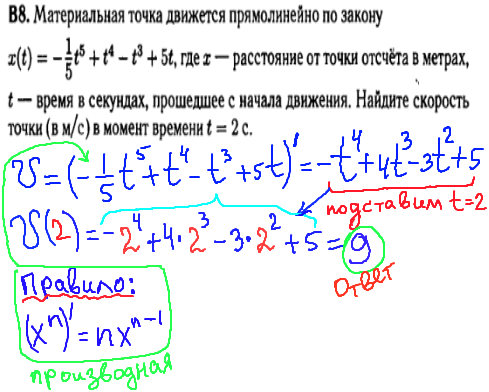
Выкладываю решения 20 задач егэ по математике под номером B8 на тему - Производная. Данные разборы заданий созданы для подготовки к экзамену ЕГЭ за 2014 год. Рассмотрены задания на физический, геометрический смысл производной, а также на применение производной к исследованию функций.

Математика ЕГЭ 2014 - решение задания B8 - производная
Математика ЕГЭ 2014 - решение задания B8 - производная
Математика ЕГЭ 2014 - решение задания B8 - производная
Математика ЕГЭ 2014 - решение задания B8 - производная

Математика ЕГЭ 2014 - решение задания B8 - производная
Математика ЕГЭ 2014 - решение задания B8 - производная

Математика ЕГЭ 2014 - решение задания B8 - производная
Математика ЕГЭ 2014 - решение задания B8 - производная
Математика ЕГЭ 2014 - решение задания B8 - производная
Математика ЕГЭ 2014 - решение задания B8 - производная
Математика ЕГЭ 2014 - решение задачи B8 - производная
Математика ЕГЭ 2014 - решение задачи B8 - производная
Математика ЕГЭ 2014 - решение задачи B8 - производная

Математика ЕГЭ 2014 - решение задачи B8 - производная
Математика ЕГЭ 2014 - решение задачи B8 - производная
Математика ЕГЭ 2014 - решение задачи B8 - производная
Математика ЕГЭ 2014 - решение задачи B8 - производная

Математика ЕГЭ 2014 - решение задачи B8 - производная
Математика ЕГЭ 2014 - решение задачи B8 - производная
Математика ЕГЭ 2014 - решение задачи B8 - производная
Математика ЕГЭ 2014 - решение задачи B8 - производная




ПОХОЖИЕ УЧЕБНЫЕ МАТЕРИАЛЫ:

  • График производной функции
  • Математика егэ 2014 - тренировочный вариант, решение
  • Математика 9 класс гиа 2014 - задание номер 7
  • Математика гиа 2014 - задание 8, решение неравенств
  • ЕГЭ 2014 по математике - Значение производной функции
  • ЕГЭ 2014 по математике - Найти экстремум функции
  • ЕГЭ 2014 по математике - Точки экстремума функции
  • Презентация по алгебре 11 класс: Подготовка к ЕГЭ по математике 2014 - задача B8
  • Презентация по алгебре 11 класс: Производная
  • Математика ЕГЭ 2014 - решение задач В1, проценты
  • Категория: Учебные материалы, ЕГЭ по математике 2017 - решение заданий, подготов | Просмотров: 72378 | Добавил: dimention | Теги:

    

    Оставь свой комментарий!
    
    Учебники смотреть онлайн

    Математика
    Информатика
    Химия
    Copyright © 2017 vpr-klass.com | Если какой-либо из материалов нарушает ваши авторские права, просим немедленно связаться с Администрацией!!! Наш e-mail: admin@vpr-klass.com | Правообладателям | sitemap.xml