Расскажи друзьям
Ищи САЙТ в Яндексе и Google по слову:vpr-klass или впр-класс
Сохрани сайт в закладки - нажми Ctrl+D
1-09-2013, 16:08
Математика ЕГЭ 2014 - онлайн тест за 11 класс
Версия для печати
Онлайн тест по математике 11 класс - ЕГЭ 2014 год.
В данном онлайн тесте ЕГЭ по математике вы найдете 14 задач B, на которые можно посмотреть решения. Обновив вариант егэ, все варианты ответов поменяются местами. Теперь подготовка к экзамену ЕГЭ 2014 станет для учащихся 11 класса пустяком.
Выберите верный вариант ответа!
Все вопросы
Пред.вопрос
След.вопрос
Смотреть решение ? 201 ? 210 ? 301
Смотреть решение ? 7 ? 6 ? 5
Смотреть решение ? 22,5 ? 23,5 ? 25 ? 27,5
Смотреть решение
Смотреть решение ? -4,8 ? -4,5 ? 4,8 ? -6
Смотреть решение ? 0,2 ? 0,4 ? 0,7 ? 0,5
Смотреть решение ? 3 ? 4 ? 0,25 ? 6
Смотреть решение ? -2 ? 2 ? 1 ? -3
Смотреть решение ? 5 ? 7 ? 10 ? 4
Смотреть решение ? 0,91 ? 36/400 ? 0,85
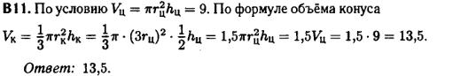
Смотреть решение ? 13,5 ? 15,5 ? 15,3 ? 12,8
Смотреть решение
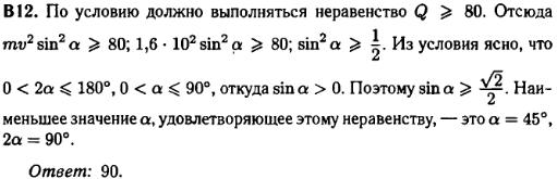
Смотреть решение ? 68 ? 70 ? 65 ? 72
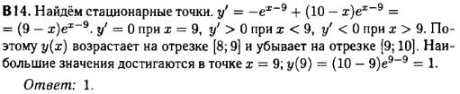
Смотреть решение ? 1 ? 2 ? 5 ? 3
Категория: Учебные материалы , Тесты ЕГЭ по математике 2017, 11 класс - онлайн |
Просмотров: 29850 |
Добавил: dimention
| Теги:
Оставь свой комментарий!
Интересно
ГИА (ОГЭ) по математике
Много разных решений
Тесты ГИА онлайн.
Видео - ГИА 2013: геометрия
Видео - ГИА 2012
Видео - Демо-вариант 2012.
Решение Демо-варианта 2013 года (2014 года).
Задача №1, Вычислить.
Задача №2, Числа и прямая.
Задача №3, Сравнение чисел.
Задача №4, Уравнения.
Задача №5, Графики и формулы.
Задача №6, Прогрессии.
Задача №7, Упростить выражение.
Задача №8, Неравенства, системы неравенств.
Задача №9, Задания по геометрии.
Генератор вариантов ГИА 2014
ЕГЭ по математике
Много разных решений.
Онлайн тесты.
Видео уроки ЕГЭ по математике.
Генератор вариантов ЕГЭ 2014
Книги, справочники
Решение демо варианта ЕГЭ по математике 2014
Задания B1, задача.
Задания B2, диаграммы.
Задания B5, уравнения.
Задания B8, производная.
Задания B10, вероятность.
ОГЭ по информатике
Видео уроки