Образовательный сайт vpr-klass.com (впр-класс.ком) - готовые решения задач!
У нас вы найдете много учебных материалов: решебники, ГДЗ, тестовые задания, видео уроки, генераторы задач, решения упражнений гиа и егэ.
впр-класс.ком

Расскажи друзьям

Ищи САЙТ в Яндексе и Google по слову:
vpr-klass или впр-класс


Сохрани сайт в закладки - нажми Ctrl+D

1-03-2014, 13:34

Математика гиа 9 класс - решение задания 7


Версия для печати

Математика гиа 9 класс - решение задания 7.


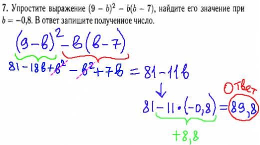
Эта задача по алгебре за 9 класс требует упростить буквенное выражение, а также найти его значение при b=-0,8. Вначале упростим (9-b)2 по формуле квадрата суммы (a-b)2=a2+2ab+b2, получим 81-18b+b2. Упростим теперь вторую часть выражения, получим -b2+7b. В итоге получим 81-18b+b2-b2+7b=81-11b. Подставим вместо буквы b число -0,8: 81-11*(-0,8)=89,8. В ответе запишем число 89,8.
Скачать решение.




ПОХОЖИЕ УЧЕБНЫЕ МАТЕРИАЛЫ:

  • ЕГЭ по математике 2014 - задание в15
  • ЕГЭ по математике 2014 - задание в12
  • ЕГЭ по математике 2014 - В14
  • ЕГЭ по математике 2014: тригонометрическое уравнение, задание С1
  • ЕГЭ 2014 по математике - Найти значение выражения
  • ЕГЭ 2014 по математике - Вычислить логарифмическое выражение
  • Арифметическая и геометрическая прогрессии, задачи
  • Задача ЕГЭ B7: Найти значение выражения.
  • Решение реального варианта гиа 2012 года.
  • Упростите выражение - модуль Алгебра.
  • Категория: Учебные материалы, Задания ГИА ОГЭ по математике 2017 - решение, подг | Просмотров: 15973 | Добавил: dimention | Теги:

    

    Оставь свой комментарий!
    
    Учебники смотреть онлайн

    Математика
    Информатика
    Химия
    Copyright © 2017 vpr-klass.com | Если какой-либо из материалов нарушает ваши авторские права, просим немедленно связаться с Администрацией!!! Наш e-mail: admin@vpr-klass.com | Правообладателям | sitemap.xml