Образовательный сайт vpr-klass.com (впр-класс.ком) - готовые решения задач!
У нас вы найдете много учебных материалов: решебники, ГДЗ, тестовые задания, видео уроки, генераторы задач, решения упражнений гиа и егэ.
впр-класс.ком

Расскажи друзьям

Ищи САЙТ в Яндексе и Google по слову:
vpr-klass или впр-класс


Сохрани сайт в закладки - нажми Ctrl+D

16-11-2013, 18:31

Решение варианта кдр по геометрии 8 класс - ноябрь 2013 год


Версия для печати

Решение варианта кдр по геометрии 8 класс - ноябрь 2013 год.

Разбор задач и решение заданий из краевой диагностической работы по геометрии позволит учащимся 8 классов посмотреть ответы и научиться решать похожие задания, а также лучше писать следующие кдр.

решение задания №2 из кдр по геометрии 8 класс, ноябрь 2013 год.
решение задания №3 из кдр по геометрии 8 класс, ноябрь 2013 год.
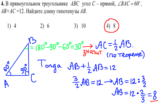
решение задания №4 из кдр по геометрии 8 класс, ноябрь 2013 год.
решение задания №5 из кдр по геометрии 8 класс, ноябрь 2013 год.
решение задания №6 из кдр по геометрии 8 класс, ноябрь 2013 год.
Скачать решение заданий из 1 варианта КДР по геометрии за 8 класс.




ПОХОЖИЕ УЧЕБНЫЕ МАТЕРИАЛЫ:

  • Решение реального варианта егэ по математике 2013 год - Центр
  • Математика егэ 2014 - тренировочный вариант, решение
  • Решение варианта КДР по математике за 11 класс - ноябрь 2013 год
  • Решение заданий КДР по геометрии 8 класс - видео уроки, ноябрь 2013 год
  • Варианты и ответы КДР по геометрии за 8 класс - 21 мая 2013 год.
  • Работы КДР по геометрии 8 класс - май 2012 год.
  • Ответы КДР по геометрии 8 класс - ноябрь 2010 год.
  • Варианты КДР по геометрии 8 класс - ноябрь 2010 год.
  • Категория: Учебные материалы, КДР алгебра, геометрия 8 класс | Просмотров: 17114 | Добавил: dimention | Теги:

    

    Оставь свой комментарий!
    
    Учебники смотреть онлайн

    Математика
    Информатика
    Химия
    Copyright © 2017 vpr-klass.com | Если какой-либо из материалов нарушает ваши авторские права, просим немедленно связаться с Администрацией!!! Наш e-mail: admin@vpr-klass.com | Правообладателям | sitemap.xml