Образовательный сайт vpr-klass.com (впр-класс.ком) - готовые решения задач!
У нас вы найдете много учебных материалов: решебники, ГДЗ, тестовые задания, видео уроки, генераторы задач, решения упражнений гиа и егэ.
впр-класс.ком

Расскажи друзьям

Ищи САЙТ в Яндексе и Google по слову:
vpr-klass или впр-класс


Сохрани сайт в закладки - нажми Ctrl+D

19-01-2014, 13:13

ЕГЭ по математике 2014 - задача В15


Версия для печати

ЕГЭ по математике 2014 - задача В15.

Решение задания В15:

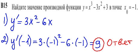
В данной задаче ЕГЭ, мы сперва находим производную функции y, а затем подставляем в нее значение x=-1, в итоге получим y'(-1)=9.


Скачать решение.




ПОХОЖИЕ УЧЕБНЫЕ МАТЕРИАЛЫ:

  • ЕГЭ по математике 2014 - задание в15
  • ЕГЭ по математике 2014 - В15
  • ЕГЭ по математике 2014 - В12
  • ЕГЭ по математике 2014 - В8
  • ЕГЭ 2014 по математике - Значение производной функции
  • ЕГЭ 2014 по математике - Найти экстремум функции
  • Математика егэ 2014 - Задача B14 - Точка максимума функции
  • ЕГЭ 2014 по математике - Прикладная задача с формулой
  • Решение задачи ЕГЭ B14: наибольшее значение функции.
  • Разбор задачи ЕГЭ по математике B14, - точка минимума функции.
  • Категория: Учебные материалы, ЕГЭ по математике 2017 - решение заданий, подготов | Просмотров: 9504 | Добавил: dimention | Теги:

    

    Оставь свой комментарий!
    
    Учебники смотреть онлайн

    Математика
    Информатика
    Химия
    Copyright © 2017 vpr-klass.com | Если какой-либо из материалов нарушает ваши авторские права, просим немедленно связаться с Администрацией!!! Наш e-mail: admin@vpr-klass.com | Правообладателям | sitemap.xml