Расскажи друзьям
Ищи САЙТ в Яндексе и Google по слову:vpr-klass или впр-класс
Сохрани сайт в закладки - нажми Ctrl+D
19-03-2014, 09:51
ЕГЭ по математике b1
Версия для печати
ЕГЭ по математике b1
Решение задачи егэ b1.
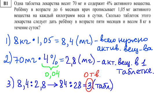
Рассмотрим решение задания b1 из реального КИМа ЕГЭ 2013 - Центр. В начале мы посчитаем сколько всего активного вещества нужно ребенку: 8*1,05=8,4 (мг). Затем найдём количество вещества в одной таблетке, т.е. 70 мг*4%=70*0,04=2,8 мг. Третьим действием найдем количество таблеток: 8,4:2,8 или 84:28=3. Ответ: 3.
Скачать решение.
Категория: Учебные материалы , ЕГЭ по математике 2017 - решение заданий, подготов |
Просмотров: 6302 |
Добавил: dimention
| Теги:
Оставь свой комментарий!
Интересно
ГИА (ОГЭ) по математике
Много разных решений
Тесты ГИА онлайн.
Видео - ГИА 2013: геометрия
Видео - ГИА 2012
Видео - Демо-вариант 2012.
Решение Демо-варианта 2013 года (2014 года).
Задача №1, Вычислить.
Задача №2, Числа и прямая.
Задача №3, Сравнение чисел.
Задача №4, Уравнения.
Задача №5, Графики и формулы.
Задача №6, Прогрессии.
Задача №7, Упростить выражение.
Задача №8, Неравенства, системы неравенств.
Задача №9, Задания по геометрии.
Генератор вариантов ГИА 2014
ЕГЭ по математике
Много разных решений.
Онлайн тесты.
Видео уроки ЕГЭ по математике.
Генератор вариантов ЕГЭ 2014
Книги, справочники
Решение демо варианта ЕГЭ по математике 2014
Задания B1, задача.
Задания B2, диаграммы.
Задания B5, уравнения.
Задания B8, производная.
Задания B10, вероятность.
ОГЭ по информатике
Видео уроки